集合框架
Java集合框架提供了数据持有对象的方式,提供了对数据集合的操作。Java集合框架位于java.util包下,主要有三个大类:Collection、Map接口以及对集合进行操作的工具类。
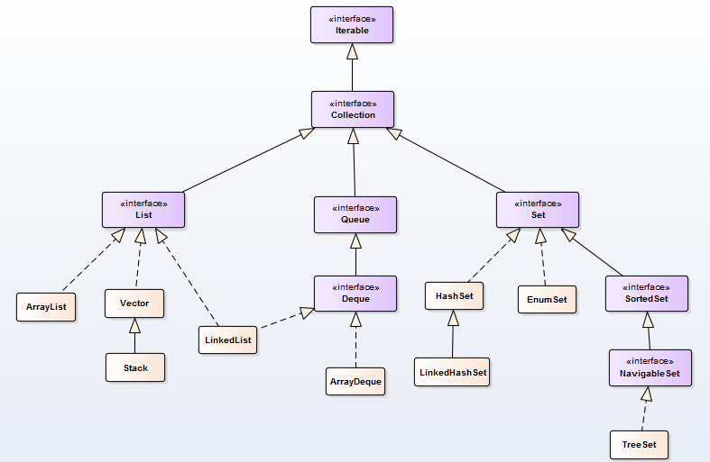
Collection

ArrayList:线程不同步。默认初始容量为10,当数组大小不足时增长率为当前长度的50%。Vector:线程同步。默认初始容量为10,当数组大小不足时增长率为当前长度的100%。它的同步是通过Iterator方法加synchronized实现的。LinkedList:线程不同步。双端队列形式。Stack:线程同步。继承自Vector,添加了几个方法来完成栈的功能。Set:Set是一种不包含重复元素的Collection,Set最多只有一个null元素。HashSet:线程不同步,内部使用HashMap进行数据存储,提供的方法基本都是调用HashMap的方法,所以两者本质是一样的。集合元素可以为NULL。NavigableSet:添加了搜索功能,可以对给定元素进行搜索:小于、小于等于、大于、大于等于,放回一个符合条件的最接近给定元素的 key。TreeSet:线程不同步,内部使用NavigableMap操作。默认元素“自然顺序”排列,可以通过Comparator改变排序。EnumSet:线程不同步。内部使用Enum数组实现,速度比HashSet快。只能存储在构造函数传入的枚举类的枚举值。
Map

HashMap:线程不同步。根据key的hashcode进行存储,内部使用静态内部类Node的数组进行存储,默认初始大小为16,每次扩大一倍。当发生Hash冲突时,采用拉链法(链表)。可以接受为null的键值(key)和值(value)。JDK 1.8中:当单个桶中元素个数大于等于8时,链表实现改为红黑树实现;当元素个数小于6时,变回链表实现。由此来防止hashCode攻击。LinkedHashMap:保存了记录的插入顺序,在用Iterator遍历LinkedHashMap时,先得到的记录肯定是先插入的. 也可以在构造时用带参数,按照应用次数排序。在遍历的时候会比HashMap慢,不过有种情况例外,当HashMap容量很大,实际数据较少时,遍历起来可能会比LinkedHashMap慢,因为LinkedHashMap的遍历速度只和实际数据有关,和容量无关,而HashMap的遍历速度和他的容量有关。TreeMap:线程不同步,基于 红黑树 (Red-Black tree)的NavigableMap 实现,能够把它保存的记录根据键排序,默认是按键值的升序排序,也可以指定排序的比较器,当用Iterator 遍历TreeMap时,得到的记录是排过序的。HashTable:线程安全,HashMap的迭代器(Iterator)是fail-fast迭代器。HashTable不能存储NULL的key和value。
工具类
Collections、Arrays:集合类的一个工具类\/帮助类,其中提供了一系列静态方法,用于对集合中元素进行排序、搜索以及线程安全等各种操作。Comparable、Comparator:一般是用于对象的比较来实现排序,两者略有区别。- 类设计者没有考虑到比较问题而没有实现Comparable接口。这是我们就可以通过使用Comparator,这种情况下,我们是不需要改变对象的。
- 一个集合中,我们可能需要有多重的排序标准,这时候如果使用Comparable就有些捉襟见肘了,可以自己继承Comparator提供多种标准的比较器进行排序。